威尼斯人娱乐场

威尼斯人娱乐场 2020-2021学年研究生学业奖学金、校级荣誉称号拟推荐人选的公示

发布时间:2021-10-14 浏览次数:

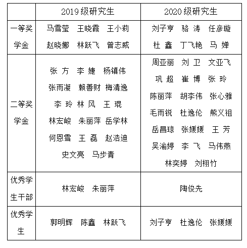
    根据学校文件精神,经学生个人申请,班级奖学金评议小组、学院学生工作委员会逐级评审,现将研究生学业奖学金、校级荣誉称号拟推荐人选公示如下:

公示时间:20211014-20211018日,公示期若有异议,均可通过来电、来信、来访对有关情况进行反映。

联系电话:0595-22690757,邮箱:[email protected]


中共威尼斯人娱乐场 委员会

20211014



地址:福建省泉州市丰泽区威尼斯人娱乐场

邮编:362021   电话:0595-22690516

  • 威尼斯人娱乐场 威尼斯人娱乐场
  • 威尼斯人娱乐场 威尼斯人娱乐场
  • 威尼斯人娱乐场 威尼斯人娱乐场

版权所有©威尼斯人娱乐场 - 澳门顶级娱乐综合体